Inhalt

Kurz gefasst
- Die Neurobiologie der Abwehr umfasst drei zentrale Systeme: Den Verdauungstrakt, das Nervensystem und das Immunsystem.
- Geraten die feinabgestimmten Prozesse der Neurobiologie der Abwehr durch Stressoren aus dem Gleichgewicht, kann es zu schwerwiegenden Erkrankungen kommen.
- Verschiedene Ansätze können nachhaltig die Gesundheit verbessern, indem sie sich positiv auf die drei Systeme der Neurobiologie der Abwehr auswirken; 7 Ansätze sind in diesem Beitrag vorgestellt.
Was versteht man unter der Neurobiologie der Abwehr? Der Begriff bezeichnet ein faszinierendes interdisziplinäres Forschungsgebiet, das die komplexen Interaktionen zwischen Nervensystem, Verdauungstrakt und Immunsystem untersucht. Diese Verbindungen sind von entscheidender Bedeutung, da die drei Systeme eng miteinander kommunizieren, um die Homöostase des Körpers zu gewährleisten.
Kontaktorgan Darm
Im Zentrum der Interaktionen steht der Darm, der mit seiner enormen Oberfläche von ca. 400 Quadratmetern die größte Kontaktfläche des Körpers zur Außenwelt bildet. Diese beeindruckende Struktur setzt sich wiederum aus drei verschiedenen Barrieren zusammen, die in ihrer spezifischen Arbeitsaufteilung wie Wächter fungieren und präzise entscheiden, welche Substanzen in den Organismus aufgenommen werden und welche potenziell gefährlich sind.
Die Barrieren des Darmes
Die erste Barriere des Darmes stellt die Gesamtheit der Mikroorganismen (Mikrobiota) und deren genetische Informationen (Mikrobiom) dar. Dieses komplexe Ökosystem aus Milliarden von Mikroorganismen ist entscheidend für die Gesundheit, während eine Dysbiose – einer Störung der physiologischen Besiedelung, bei der pathogene Keime überwiegen – zu Erkrankungen führen kann.
Die zweite Barriere bilden die Zellen des Darmepithels, die durch enge Zell-Zell-Verbindungen (Tight Junctions) den selektiven Stoffaustausch kontrollieren. Eine gestörte Integrität dieser Barriere, wie sie beim Leaky-Gut-Syndrom auftritt, führt zu einer erhöhten Durchlässigkeit der Darmwand. Dieser Zustand wird oft als Low-grade-Inflammation oder auch als Silent Inflammation bezeichnet. Während in der internationalen Literatur überwiegend der Begriff Low-grade-Inflammation verwendet wird, ist in der deutschen Literatur eher von Silent Inflammation die Rede. In der Folge können große Moleküle, Mikroben und Anteile von Bakterien in die dritte Barriere eindringen, dem darunterliegenden darmassoziierten Immunsystem (GALT, Gut-Associated Lymphoid Tissue).
Das GALT beherbergt etwa 70–80 % der Immunzellen des Körpers. Jedes Antigen, dass die Lamina propria des Darmepithels passiert, wird von spezialisierten Zellen (M-Zellen) aufgenommen und an Immunzellen (T-Zellen, Makrophagen, dendritische Zellen) weitergeleitet, um eine gezielte Immunantwort zu initiieren.
Die koordinierte Interaktion zwischen den drei Barrieren des Darmes sowie deren Kommunikation mit dem Immunsystem und dem Nervensystem ist notwendig, um ein tiefgehendes Verständnis dieser Prozesse sowohl für die Aufrechterhaltung der Gesundheit als auch für das Verständnis pathophysiologischer Mechanismen von chronischen Krankheiten zu erlangen.
Welche Wege hat der Organismus bei Stress?
Der menschliche Organismus ist evolutionär darauf optimiert, mit kurzfristigen Stresssituationen effizient umzugehen, da solche akuten Belastungen in der natürlichen Umgebung unserer Vorfahren essenziell für das Überleben waren. In Stresssituationen aktiviert der Körper im Wesentlichen zwei Kategorien von Antworten:
- das autonome Nervensystem – vorrangig über den Sympathikus gesteuert – und
- die hormonelle Achse.
Das Ziel dieser kurzfristigen und blitzschnellen Antworten dient der Bereitstellung und Maximierung von Glukose, Sauerstoff und Mikronährstoffen [[6]].
Diese zwei Kategorien lassen sich wiederum in 11 Unterachsen kategorisieren, über die der Körper bei Stress reagieren kann:
- Hypothalamus-Hypophysen-Nebennierenrinden-Achse (HPA-Achse): Die HPA-Achse ist die am besten untersuchte Verbindung zwischen dem zentralen Nervensystem und dem Körper. Zu den Hormonen gehören CRH (Corticotropin-Releasing- Hormon), ACTH (Adrenocorticotropes Hormon) sowie verschiedene Steroidhormone der Nebennieren wie Kortisol, Progesteron, adrenale Androgene (zum Beispiel Dehydroepiandrosteron/DHEA) und das biologisch inaktive Abbauprodukt DHEA-Sulfat.
- Hypothalamus-Hypophysen-Gonaden-Achse: Diese Achse umfasst das Gonadotropin-Releasing-Hormon (GnRH), luteinisierende Hormon (LH), follikelstimulierende Hormon (FSH) sowie die bioaktiven Steroidhormone der Gonaden, darunter Testosteron und Östrogen.
- Hypothalamisch-hypophysär-somatische Achse: Hierzu gehören das Wachstumshormon-Releasing-Hormon (GHRH), Wachstumshormon (GH) sowie insulinähnliche Wachstumsfaktoren wie Insulin-like Growth Factor 1 (IGF-1) und deren spezifische Bindungsproteine.
- Hypothalamisch-hypophysär-Prolaktin-Achse: Prolaktin kann über diese Achse seine proinflammatorischen Effekte auf das Immunsystem ausüben und spielt somit eine Rolle bei der Immunmodulation und Entzündungsreaktion.
- Melatonin-Weg: Melatonin wird in der Epiphyse des zentralen Nervensystems produziert und zirkuliert im peripheren Blut, wobei es die zirkadianen Rhythmen und das Immunsystem beeinflusst.
- Fettgewebe-Hypothalamus-Achse: Adipokine wie Leptin, Resistin, Adiponectin und Visfatin wirken als wichtige Signalstoffe. Leptin aktiviert das sympathische Nervensystem und moduliert somit das Immunantwortverhalten.
- Hypothalamus-Hypophysen-Schilddrüsen-Achse: Diese Achse umfasst das Thyreotropin-Releasing-Hormon (TRH), das schilddrüsenstimulierende Hormon (TSH) sowie die Schilddrüsenhormone Thyroxin (T4) und Triiodthyronin (T3), wobei letztere als aktive Hormone für die Peripherie eine zentrale Rolle in der Stoffwechselregulation spielen.
- Glukose-Regulationssystem: Dieses System umfasst vor allem hypothalamische, hypophysäre, adrenal und pankreatische Wege, welche die Glukoneogenese, Glykolyse, Glykogensynthese und Glykogenolyse in der Leber regulieren.
- Hypothalamisch-autonome-Nervensystem-Achse: Diese Achse beinhaltet die efferenten Bahnen des sympathischen Nervensystems (mit den Neurotransmittern Noradrenalin und Adrenalin) sowie des parasympathischen Nervensystems (mit Acetylcholin als Neurotransmitter).
- Renin-Angiotensin-Aldosteron-System (RAAS): Das RAAS ist direkt mit dem sympathischen Nervensystem verbunden und reguliert den Blutdruck. Es beinhaltet auch Arginin-Vasopressin, ein Hormon zur Blutdruckstimulierung.
- Sensorisches Nervensystem: Das sensorische Nervensystem überträgt Schmerz- und Entzündungssignale an das zentrale Nervensystem. Zudem gibt es eine efferente Funktion, bei der Neuropeptide wie Substanz P und Calcitonin-Gene-Related- Peptide (CGRP) in die Nähe peripherer Nervenendigungen freigesetzt werden.

Alle diese unterschiedlichen Achsen werden aktiviert, um die Herzfrequenz zu erhöhen, die Bronchien zu weiten, den Blutfluss auf lebenswichtige Organe wie das Herz und Gehirn zu fokussieren und die Glukosemobilisierung zu fördern. Diese koordinierte Reaktion ermöglicht eine kurzfristige und hocheffiziente Steigerung aller Energieressourcen, um die körperliche und geistige Leistungsfähigkeit zu steigern. So kann sich der Organismus schnell an akute Gefahrensituationen anpassen.
Durch Stress öffnen sich Barrieren
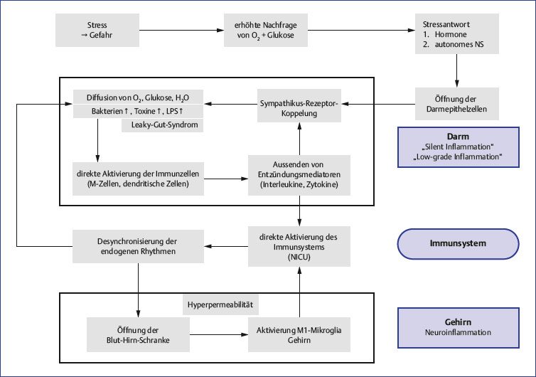
Ermöglicht werden die verschiedenen Achsen bei Stress auf physiologischer Ebene durch die gezielte Öffnung von Barrieren, darunter auch der Darmbarriere. Im Darm erfolgt dies durch die Aktivierung einer Kaskade, ausgelöst durch den direkten Einfluss von sympathischen Nervenfasern auf einen Glukose-Co-Transporter (Sodiumdependent Glucose-Co-Transporter, SGLT). Durch diese Aktivierung wird wiederum ein Enzym initiiert (Myosine- Light-Chain-Kinase, MLCK), wodurch letztlich die Tight Junctions zwischen den Darmendothelzellen geöffnet werden. Diese Öffnung ermöglicht nicht nur eine beschleunigte Aufnahme von Nährstoffen, die in der Stresssituation benötigt werden, sondern schafft auch einen osmotischen Gradienten, der den Einstrom von Wasser und weiteren Mineralstoffen fördert.
Merke: Stress erhöht die Durchlässigkeit der Darmbarriere und ist somit ein essenzieller Treiber zur Glukose- und Sauerstoffbereitstellung.
Durchlässigere Darmbarriere: kurz- vs. langfristiger Stress
Unglücklicherweise werden durch den Einstrom von Energieträgern auch schädliche Substanzen wie Bakterien, Toxine und Lipopolysaccharide (LPS) begünstigt. Das im Darm sitzende Immunsystem (GALT) nimmt nun diese schädlichen Substanzen auf und schüttet in Folge proinflammatorische Zytokine wie TNF-α, IL-6 und IL-1 aus, um die Entzündungsreaktion zu stoppen. Doch können diese Zytokine ebenfalls die MLCK aktivieren und somit noch die Durchlässigkeit des Darmes weiter erhöhen. So wird eine negative Rückkopplungsschleife der Permeabilität und Entzündung erzeugt [[7]].
Diese Mechanismen sind evolutionär als adaptive Reaktionen auf kurzfristigen Stress ausgelegt, bei denen eine schnelle Mobilisierung von Ressourcen essenziell ist, um keine langfristigen Schäden zu verursachen. Langfristiger Stress ist eine recht neue und moderne Herausforderung, auf die der menschliche Körper nicht vorbereitet ist. Die Folge ist, dass bei chronischem Stress die Körpersysteme nicht nur ineffizient arbeiten, sondern auch sich selbst schaden! Denn durch die vermehrte Aufnahme pathogener Substanzen in den Blutkreislauf wird eine dauerhafte Immunaktivierung induziert, wodurch die weitere Produktion entzündlicher Zytokine befeuert wird. Diese entzündliche Endlosschleife ermöglicht überhaupt erst eine systemische Entzündung und ist die Grundlage für chronische Erkrankungen jeglicher Couleur [[7]].
Während akuter Stress als evolutionär nützliche Anpassung zu betrachten ist, zeigt sich bei anhaltendem Stress eine dysfunktionale Reaktion, die erhebliche gesundheitliche Konsequenzen nach sich ziehen kann.
Diese enge Verknüpfung zwischen Stress, Darmpermeabilität und Immunantwort – auch als Neuro-Gastro-Immun-Achse bezeichnet – verdeutlicht, wie stark chronischer Stress den Körper belastet.
Neuro-Immun-Zell-Einheit (NICU): Ein neues Paradigma in der Wissenschaft
Die enge Wechselbeziehung zwischen dem Nervensystem und dem Immunsystem wird durch die jüngste Entdeckung der Neuro- Immun-Zell-Einheit (Neuro-Immune Cell Unit, NICU) noch deutlicher [[1]]. Die NICU repräsentiert die kleinste funktionelle Einheit und besteht aus einer Nervenzelle und einer Immunzelle, die durch eine bidirektionale Kommunikation miteinander verknüpft sind. Diese Entdeckung aus dem Jahr 2019 von Godinho- Silva und ihren Mitarbeitern zeigt auf, dass Immunzellen spezifische Rezeptoren für Neurotransmitter besitzen. Sie sind somit in der Lage, neuronale Signale zu empfangen und auf diese zu reagieren. Ebenso tragen Nervenzellen Rezeptoren, die auf Zytokine ansprechen. Diese wechselseitige Signalübertragung zwischen den beiden Zelltypen ermöglicht es dem Organismus, auf zellulärer Ebene sehr schnell auf externe Bedrohungen zu reagieren und entzündliche Prozesse effizient zu regulieren. Die NICU als zentrale Schnittstelle zwischen Immun- und Nervensystem hat auch Auswirkungen auf alle anderen lymphatischen Gewebe und Schleimhäute (siehe nächster Abschnitt).
Auswirkungen von Stress auf lymphatische Strukturen und Schleimhäute
Die Nasenschleimhaut und die Rachenmandeln (Tonsillen) in den oberen Atemwegen, aber auch die Bronchien (bronchiale MALT, Mucosa-Associated Lymphoid Tissue), die Milz und der Urogenitaltrakt sind mit einem speziellen lymphatischen Gewebe ausgestattet. Diese Immunstrukturen werden mittels Rezeptoren ebenfalls über Neurotransmitter durch die NICU angesprochen. Auch verfügen Nervenzellen in diesen Strukturen über Rezeptoren, die auf Zytokine ansprechen. Dadurch beeinflusst und schwächt chronischer Stress diese lymphatischen Strukturen und schwächt die Barrieren. Das führt dazu, dass der Körper weniger effektiv auf fremde Eindringlinge reagiert und gleichzeitig anfälliger für Überreaktionen wird. Die Folgen sind chronische Sinuiden, ständiger Reizhusten, Blasenentzündungen und immunologische Überreaktionen, wie sie insbesondere bei allergischen Erkrankungen auftreten.
Einfluss von Stress auf die Hämatopoese
Das sympathische Nervensystem hat einen direkten Einfluss auf die hämatopoetischen Stammzellen im Knochenmark, dem primären Ursprung der Blutzellbildung. Diese Stammzellen sind für die Produktion aller drei Blutzelllinien (Erythrozyten, Leukozyten, Thrombozyten) verantwortlich. Dies führt bei chronischem Stress (über die Aktivierung adrenerger Rezeptoren auf den Stammzellen) zu einer verringerten Produktion aller drei Blutzelllinien. Der Zusammenhang zwischen chronischem Stress und der Hämatopoese verdeutlicht, wie tiefgreifend psychosoziale Faktoren die physische Gesundheit beeinflussen.
Desynchronisierung von Sympathikus und HPA-Achse durch chronische Immunaktivierung
In der Literatur gibt es zahlreiche Studien darüber, wie sich der Sympathikus und die HPA-Achse gegenseitig verstärken. Allerdings existieren kaum Studien, welche die Auswirkungen von chronischem Stress auf die endogenen Rhythmen, insbesondere auf die Aktivität des Sympathikus und der HPA-Achse, untersuchen. In einem gesunden Organismus verläuft die tageszeitliche Rhythmik nahezu synchron. Chronischer Stress führt jedoch zu einer Entkopplung dieser beiden Achsen.
Ein chronischer Anstieg proinflammatorischer Zytokine, etwa durch die Translokation von Bakterien und deren Toxinen wie Lipopolysacchariden (LPS) aus dem Darm in den Blutkreislauf (siehe Abschnitt „Die Barrieren des Darms“), kann den zentralen Taktgeber der endogenen Rhythmik stimulieren. Dieser Taktgeber ist der Nucleus suprachiasmaticus (Ncl. SCN) im Hypothalamus. Die im SCN lokalisierten „Clock Genes“ sind für die Regulation der zirkadianen Rhythmen verantwortlich. Deren Entdeckung wurde 2017 mit einem Nobelpreis gewürdigt. Diese Gene werden im gesunden Organismus primär durch Licht synchronisiert. Dabei steuern sogenannte optigenetische Proteine die Aktivität dieser Gene. Allerdings können auch andere Stimuli wie proinflammatorische Zytokine ihre Aktivität modulieren, wodurch es zu einer Desynchronisierung kommt.
Die Verschiebung dieser zirkadianen Rhythmen hat weitreichende Auswirkungen auf die physiologische Homöostase, insbesondere auf den Schlaf-Wach-Rhythmus und die Funktion aller genannten Hormonachsen. Eine Desynchronisation der HPA-Achsen und des Sympathikus führt langfristig zu einer gestörten Hormonproduktion und -regulation, was eine Vielzahl von gesundheitlichen Problemen nach sich ziehen kann, zum Beispiel Schlafstörungen, erhöhte Entzündungsaktivität, Unfruchtbarkeit, Adipositas, Schilddrüsenprobleme und chronische Beeinträchtigungen der Immunfunktion. Langfristig kann eine solche Desynchronisierung die Entstehung und den Verlauf zahlreicher chronischer, insbesondere entzündlicher und neurologischer, Erkrankungen, fördern [[6]].
Wie aus einer Low-grade-Inflammation eine Neuroinflammation wird
Ein Leaky-Gut-Syndrom führt zu einer vermehrten Ausschüttung proinflammatorischer Zytokine, die über den Blutkreislauf schließlich auch das Gehirn erreichen. Diese systemische Entzündungsreaktion hat tiefgreifende Auswirkungen, insbesondere auf die Blut-Hirn-Schranke (BHS). Zytokine wie TNF-α und IL-6 beeinträchtigen die Integrität der BHS, indem sie den Abbau von Tight-Junction-Proteinen wie Occludin und Claudin fördern. Verschiedene Studien haben gezeigt, dass es unter dem Einfluss dieser Zytokine zu einer Hyperpermeabilität der BHS kommt, was den Eintritt von Entzündungsmediatoren ins Gehirn ermöglicht [[3]], [[4]]. Man könnte hier fast auch von einem sogenannten „Leaky Brain“ sprechen – ein Begriff, der jedoch in der wissenschaftlichen Literatur nicht etabliert ist. Die Zytokine wirken dosisabhängig: Je mehr Zytokine ausgeschüttet werden, desto stärker ist die Reduktion der Tight-Junction-Proteine, was in Folge die BHS-Hyperpermeabilität weiter verstärkt [[2]].
Die resultierende erhöhte Permeabilität verstärkt die Entzündungsreaktion im Gehirn, die durch die Aktivierung von Mikrogliazellen charakterisiert ist. Im gesunden Gehirn sind Mikrogliazellen vorrangig in der M2-Form aktiv. Diese wirken entzündungshemmend und unterstützen Gewebereparaturprozesse. Durch entzündliche Mediatoren, die aufgrund der erhöhten BHSPermeabilität ins Gehirn gelangen, können Mikrogliazellen jedoch in die proinflammatorische M1-Form umgewandelt werden. M1- Mikroglia setzen weitere entzündungsfördernde Zytokine frei, die die Entzündungsreaktion verstärken und weiter zu einer Schädigung von Neuronen führen. Ein Ungleichgewicht zugunsten der M1-Mikroglia trägt zu einer chronischen Entzündung im Gehirn bei. Das beeinträchtigt wiederum nicht nur kognitive Funktionen wie Lernen und Gedächtnis, sondern erhöht auch das Risiko für neurodegenerative Erkrankungen wie Alzheimer, Parkinson und Multiple Sklerose, bei denen die BHS-Hyperpermeabilität eine Rolle bei der Krankheitsprogression spielen könnte [[5]].
Aktuelle Forschung
Forschungsansätze konzentrieren sich zunehmend auf die Modulation der Mikroglia-Aktivität, um die entzündlichen Prozesse zu kontrollieren und neurodegenerative Schäden zu verhindern. Zudem wird an der Stabilisierung der BHS geforscht, beispielsweise durch den Einsatz von Omega-3-Fettsäuren, die nachweislich die Integrität der BHS unterstützen und so die entzündlichen Prozesse im Gehirn abschwächen. Langfristig könnten solche therapeutischen Ansätze die Entzündung modulieren und das Fortschreiten neurodegenerativer Erkrankungen verlangsamen.
Ganzheitliche Gesundheit: 7 Säulen für nachhaltige Gesundheit
In meiner Praxis verfolge ich einen ganzheitlichen Ansatz, der auf die nachhaltige Verbesserung des Gesundheitszustandes auf sieben fundamentalen Säulen aufbaut. Diese Faktoren wirken ineinander und bilden die Grundlage für ein gesundes, ausgeglichenes Leben:
1. ATP: die Hauptenergiequelle für unsere Zellen
Ein zentraler Faktor bei chronischen Erkrankungen ist die fehlende Energie, die sich in Müdigkeit, Antriebslosigkeit und geringer Belastbarkeit äußert. ATP (Adenosintriphosphat) wird durch die Mitochondrien produziert und ist essenziell für alle körperlichen und geistigen Prozesse. Eine häufige Ursache ist die sogenannte sekundäre (erworbene) Mitochondriopathie, die durch Belastungen, chronischen Stress, Toxine, Infektionen oder Entzündungen ausgelöst wird. Sie ist von der primären, genetisch bedingten Mitochondriopathie zu unterscheiden. Als Biomarker lasse ich ATP direkt im Vollblut bestimmen.
2. Darmgesundheit: Die Grundlage für ein gesundes Immunsystem
Chronische Infektionen haben oft ihren Ursprung im Darm, insbesondere durch ein Leaky-Gut-Syndrom. Eine gezielte Unterstützung durch eine ausgewogene Ernährung (siehe Abschnitt „3. Ernährung: Genuss und Gesundheit im Einklang“) sowie die Gabe von Pro- und Präbiotika kann die geöffneten Darmbarrieren wieder schließen. Zur Diagnostik lasse ich Biomarker wie Zonulin, alpha- 1-Antitrypsin, sIgA, den pH-Wert und gegebenenfalls einen Mikrobiomstatus im Stuhl bestimmen. Ziel ist es, die Darmgesundheit präzise zu beurteilen und entsprechend eine individuelle Therapie auszurichten.
3. Ernährung: Genuss und Gesundheit im Einklang
Eine ausgewogene Ernährung muss weder kompliziert noch langweilig sein. Zu Beginn einer Therapie steht die Reduktion von Zucker und Weizenmehlprodukten im Mittelpunkt, da diese das Leaky-Gut-Syndrom mit der Entzündungsreaktion begünstigen. Gemeinsam mit dem Patienten entwickeln wir alltagstaugliche und tragfähige Strategien, die langfristig ein gesundes Ernährungsbewusstsein fördern. Achten Sie auf sinnvolle und nicht zu strenge Diätvorgaben, da diese oft schwer im Alltag umzusetzen sind.
4. Bewegung: Freude statt Druck
Bewegung sollte vor allem Spaß machen und nicht zu einer zusätzlichen Belastung werden. Bitte achten Sie bei Ihren Patienten auf eine ganzheitliche Herangehensweise, bei der der Genuss der Bewegung im Vordergrund steht und der Leistungsdruck bewusst reduziert wird. Selbst 4 Minuten sind besser als gar nichts. Denn langfristig ist es die Freude an der regelmäßigen Bewegung (wie Spazierengehen, Schwimmen oder Yoga), die zu einer nachhaltigen Verbesserung der Gesundheit und der Lebensfreude führt.
5. Schlaf und endogene Rhythmen: Die Bedeutung einer synchronen Regulierung
Die Wiederherstellung der Synchronisation zwischen der Stressachse und den endogenen Rhythmen ist entscheidend für die ganzheitliche Gesundheit. Ein wichtiger Bestandteil dieser Synchronisation ist eine gute Schlafhygiene. Der Volksmund weiß, dass Schlaf vor Mitternacht besonders regenerierend wirkt. Machen Sie Ihre Patienten darauf aufmerksam, dass abends alle Stressoren vermieden werden sollten, der Blaulichtfilter an elektronischen Geräten wie Computer, Handy oder Tablet aktiviert wird und, wenn nötig, der Schlaf mithilfe von Tracking-Uhren überwacht werden sollte. Dabei können verschiedene Schlafphasen analysiert werden. Wenn hierbei deutlich verkürzte Tiefschlafphasen über einen längeren Zeitraum auftreten, ist eine Desynchronisation anzunehmen. Normalerweise machen Tiefschlafphasen etwa 13–23 % des Schlafs aus.
Häufig leiden Patienten mit chronischen Entzündungen unter einem disproportional hohen Körperfettanteil im Verhältnis zum Gesamtkörpergewicht. Dies kann auch bei offensichtlich schlanken Menschen der Fall sein. Erst durch eine detaillierte Analyse, zum Beispiel mittels der Bioimpedanzmessung, kann dies gemessen werden. Ein erhöhter Fettanteil kann dazu führen, dass diese Einlagerung nicht nur im abdominalen Bereich, sondern auch an weniger offensichtlichen Stellen wie unter der Zunge erfolgen kann. Diese Fettansammlungen können die Zunge beschweren und das Risiko für Schnarchen und obstruktive Schlafapnoe erhöhen, was wiederum deutlich die Schlafqualität senkt. Es ist daher wichtig, Patienten gezielt zu fragen, ob sie unter Schnarchen leiden und wie ihre Schlafqualität ist.
Durch gezielte Therapiemaßnahmen lässt sich die Schlafqualität signifikant steigern, was zu einer erheblichen Verbesserung der nächtlichen Regeneration führt und damit der Desynchronisierung der endogenen Rhythmik entgegenwirkt.
6. Individuelle Nährstoffoptimierung: Mit gezielten Nahrungsergänzungsmitteln zu mehr Gesundheit
Zur gezielten Unterstützung des Körpers setze ich bei Bedarf zusätzlich zur Ernährung Nahrungsergänzungsmittel ein, die auf individuelle Defizite abgestimmt sind. Diese werden zuvor von mir durch ein ausführliches Blutbild ermittelt, einschließlich eines Basislabors, der Bestimmung verschiedener Vitamine und Mineralstoffe, eines Aminogramms und Omega-3 Profils. Besonders Omega- 3-Fettsäuren spielen in diesem Kontext eine entscheidende Rolle, da sie Entzündungen reduzieren und in der Lage sind, die BHS wieder zu schließen.
7. Vagusnerv-Stimulation: Die Königsdisziplin
Der Vagusnerv stellt den größten Teil des Parasympathikus dar (siehe auch DHZ 5/2020 mit dem Schwerpunktthema „Vagus“). Seine Hauptfunktion besteht darin, den Stress des Sympathikus auszugleichen, indem er den gesamten Körper in einen Zustand der Entspannung versetzt. Dadurch wird auf zellulärer Ebene keine NICU aktiviert, was eine antiinflammatorische Wirkung zur Folge hat. Durch gezielte Methoden wie Atemtechniken, Achtsamkeitsübungen, physikalische Therapien und Kaltwasserexposition (zum Beispiel Eisschwimmen) lässt sich der Vagusnerv aktiv stimulieren.
Fazit
Die Integration von Nerven-, Immun- und Verdauungssystem bietet faszinierende Einblicke in die Neurobiologie der Abwehr. Für mich ist besonders beeindruckend, wie präzise diese Systeme zusammenarbeiten, um die Balance zwischen Schutzmechanismen vor Krankheitserregern und Anpassung an Stresssituation zu ermöglichen. Der Darm, als zentrale und größte Schnittstelle zur Außenwelt, zeigt dabei mit seiner dreifachen Barrierefunktion – Mikrobiom, Darmepithel und Immunsystem – die Komplexität dieser biologischen Interaktionen. Insbesondere dort, aber auch an allen anderen lymphatischen Geweben zeigt sich ein Paradigmenwechsel in der Physiologie durch die Entdeckung der Neuro- Immun-Zell-Einheit. Die direkte Kommunikation zwischen Nervenzellen und Immunzellen auf zellulärer Ebene eröffnet eine ganz neue Sichtweise auf die zugrundeliegenden Prozesse und zeigt, wie elementar diese für unsere Gesundheit sind.
Erschreckend ist jedoch, wie chronischer Stress dieses fein abgestimmte Orchester im Körper und im Gehirn stören kann. Denn: Chronischer Stress führt nicht nur zu einer erhöhten Durchlässigkeit der Darmepithelzellen (Leaky-Gut-Syndrom), sondern löst auch die Aktivierung von M1-Mikrogliazellen im Gehirn aus, die wiederum eine neuroinflammatorische Reaktion begünstigen und die endogenen Rhythmen desynchronisieren. All diese Prozesse führen dazu, dass im Körper ein massives Energieungleichgewicht entsteht, was den Körper zu einer anhaltenden Ressourcenaktivierung befeuert und somit die weitere Entzündung und Erschöpfung fördert.
Die in diesem Beitrag vorgestellten sieben Säulen bieten nachhaltige Lösungen für Ihre Praxis und können nach Belieben erweitert werden. Letztlich fördern sie Ihre und die Gesundheit Ihrer Patienten auf körperlicher und mentaler Ebene und machen eindrücklich sichtbar, wie eng die Verknüpfung zwischen psychischen Belastungen und körperlichen Erkrankungen ist.
Autorin
Dr. rer. nat. Keren Grafen
Neurobiologin und Heilpraktikerin. Biologiestudium, Forschungsstudium und Promotion an der Universität Bielefeld, Lehrstuhl für Neuroanatomie und Lehrstuhl für kognitive Neurowissenschaften.
Interessenskonflikt: Die Autorin gibt an, dass kein Interessenkonflikt besteht.
- Godinho-Silva C, Cardoso F, Veiga-Fernandes H. Neuro-Immune Cell Units: A New Paradigm in Physiology. Annu Rev Immunol. 2019; 37: 1946 DOI: 10.1146/annurev-immunol-042718-041812
- Rochfort KD, Collins LE, Murphy RP. et al. Downregulation of blood-brain barrier phenotype by proinflammatory cytokines involves NADPH oxidasedependent ROS generation: consequences for interendothelial adherens and tight junctions. PLoS One 2014; 9 (7) e101815 DOI: 10.1371/journal.pone.0101815
- Lv S, Song HL, Zhou Y. et al. Tumour necrosis factor-alpha affects bloodbrain barrier permeability and tight junction-associated occludin in acute liver failure. Liver Int. 2010; 30: 1198-1210 DOI: 10.1111/j.1478-3231.2010.02211.x
- Nishioku T, Matsumoto J, Dohgu S. et al. Tumor necrosis factor-alpha mediates the blood-brain barrier dysfunction induced by activated microglia in mouse brain microvascular endothelial cells. J. Pharmacol. Sci. 2010; 112 (2) 251-254 DOI: 10.1254/jphs.09292sc
- Bruno M, Bonomi CG, Ricci F. et al. Blood-brain barrier permeability is associated with different neuroinflammatory profiles in Alzheimer's disease. Eur J Neurol. 2024; 31 (1) e16095 DOI: 10.1111/ene.16095
- Straub R. The Origin of Chronic Inflammatory Systemic Diseases and their Sequelae. Cambridge (USA): Academic Press; 2015
- de Punder K, Pruimboom L. Stress induces endotoxemia and low-grade inflammation by increasing barrier permeability. Front. Immunol. 2015; 15 (6) 223 DOI: doi.org/10.3389/fimmu.2015.00223



